Circuit working principle
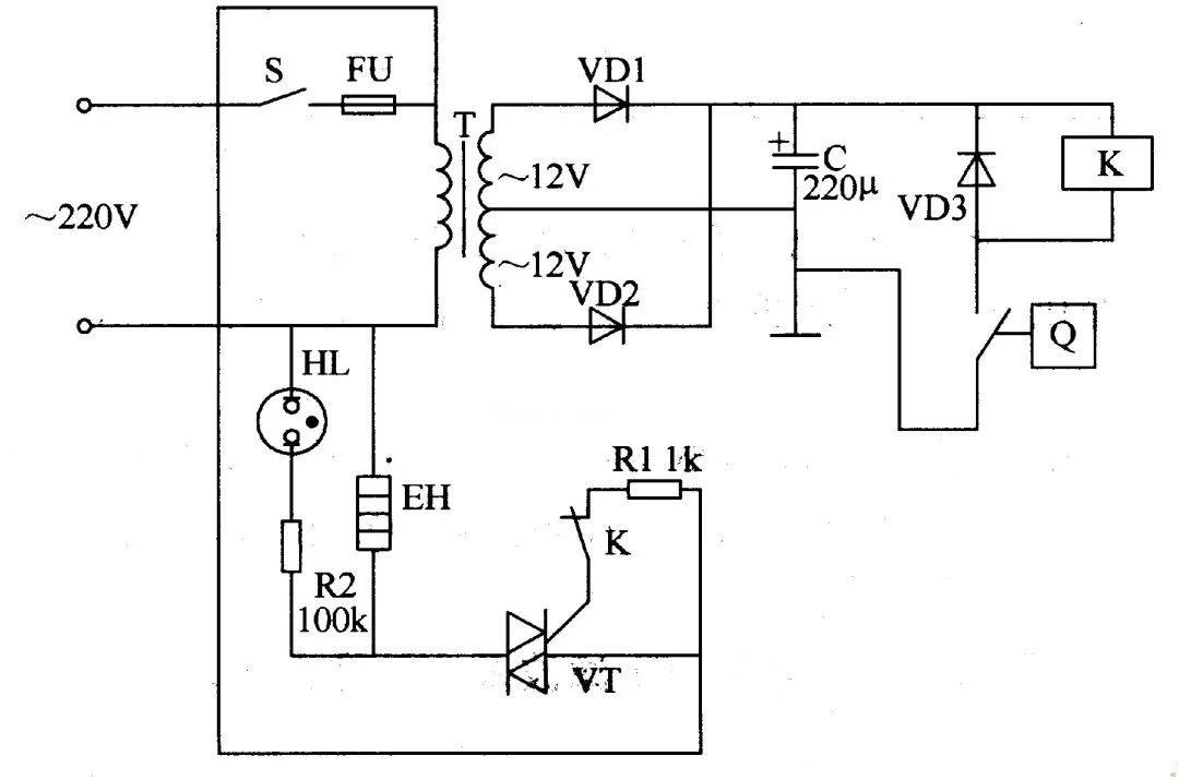
The temperature controller circuit of the electric oven is composed of a power circuit and a temperature detection and control circuit, as shown in the figure.

The power circuit consists of power switch S, fuse FU, power transformer T, rectifier diode VDl, VD2, and filter capacitor C.
The temperature detection and control circuit consists of a hot spot thermometer Q, relay K, diode VD3, resistors Rl, R2, thyristor VT, neon indicator light HL, and electric heater EH.
After connecting S, the AC 220V voltage is reduced by T, rectified by VDl and VD2, and filtered by C, providing+l2V working power for relay K.
When the power is just turned on, the measured temperature is lower than the set value of the hot spot thermometer Q. The temperature contact of Q is in the disconnected state, and the relay K is in the released state. Its normally closed contact is connected, and the thyristor VT receives the triggering current to conduct. The electric heater EH is powered on and starts heating, and the indicator light HL is on.
When the temperature rises to the set temperature of Q, the temperature contact inside Q is connected, causing K to be energized and closed. Its normally closed contact is disconnected, causing the triggering current of VT to disappear. It stops when the AC power passes zero, EH stops heating due to power outage, and HL goes out. Subsequently, the temperature began to slowly decrease again. When the temperature dropped below the set temperature of Q, the temperature contact inside Q was disconnected again, K was released, VT was connected, EH was powered on again to start heating, HL was lit up... This cycle kept the controlled temperature constant at the set temperature.

Component selection
Rl and R2 use 1/4W carbon film resistors or metal film resistors.
C Aluminium electrolytic capacitor with voltage withstand value of 25V shall be selected.
VDl-VD3 adopts 1N4007 silicon rectifier diode.
VT selects bidirectional thyristors with a withstand voltage value of over 400V, and their rated current should be more than 1.5 times the load (electric heater) current.
K selects JRX-l3F or swollen X-4F type l2V DC relay.
Q selects WSG type 0 ℃ -300 ℃ electric hot spot thermometer.
T selects a 3-5 W power transformer with a dual l2V secondary voltage.
HL uses ordinary green neon indicator light.